首页
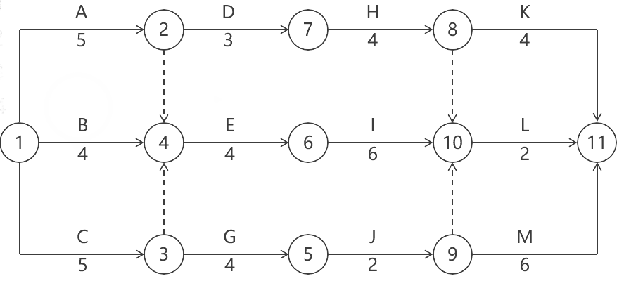
某双代号网络计划如下图,关键线路有( )条。
2023-11-02 22:00:35
工程项目管理
某双代号网络计划如下图,关键线路有( )条。
A.1
B.2
C.3
D.4
正确答案是C
上一篇:
建设行政主管部门市场就信息平台上良好行为记录信息的公布期限一般为( )个月。
下一篇:
<p>各工作间逻辑关系表及相应双代号网络图如下图,图中虚箭头的作用是( )。<img src="https://learnfil