首页
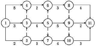
某双代号网络计划如下图(时间单位:天),其关键工作有( )。
2024-11-09 10:36:29
建设工程项目管理【新版】
某双代号网络计划如下图(时间单位:天),其关键工作有( )。
A、
工作3-5
B、
工作1-4
C、
工作5-9
D、
工作7-10
E、工作8-11
【正确答案】:AC
【题目解析】:
经计算,总工期为15天,其关键线路为:①→③→⑤→⑨→⑩→。
上一篇:
关于自由时差和总时差的说法,正确的有( )。
下一篇:
某双代号网络计划如下图(图中粗实线为关键工作),若计划工期等于计算工期,则自由时差一定等于总时差且不为零的工作有( )。