首页
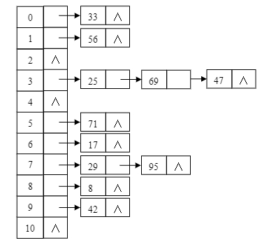
线性表的关键字集合{71,25,8,29,42,69,95,33,17,56,47},共有11个元素,已知散列函数为:H(k)
2024-11-07 07:44:27
数据结构(13181)
线性表的关键字集合{71,25,8,29,42,69,95,33,17,56,47},共有11个元素,已知散列函数为:H(k) = k MOD 11,采用链地址处理冲突,请给出对应的散列表结构,并计算该表成功查找的平均查找长度。
【正确答案】:
解:根据所给定的散列函数和处理冲突方法,得到的散列表结构如下:
成功查找的平均查找长度:ASL=(1×8+2×2+3×1)/11=17/11
上一篇:
将关键字序列(15,21,13,7,4,9,25,19,23)插入到初态为空的二叉排序树中,请画出建立二叉排序树T的过程;然后画
下一篇:
已知序列{15,29,13,40,17,9,38,27,52,45},请给出采用增量序列为5, 3, 1的希尔排序法,对该序列做