首页
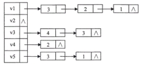
已知图G的邻接表A如下图所示。根据A中边表的次序,从顶点v3出发进行深度优先搜索遍历,得到的深度优先搜索序列是______。
2024-11-07 01:36:51
数据结构与算法(13003)
已知图G的邻接表A如下图所示。
根据A中边表的次序,从顶点v3出发进行深度优先搜索遍历,得到的深度优先搜索序列是______。
【正确答案】:v3,v5,v4,v2,v1
上一篇:
由m个结点构成的二叉排序树,其可能的最大深度是______。
下一篇:
数据的运算是定义在数据的________结构上的。