首页
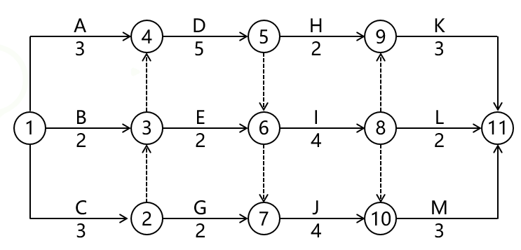
某双代号网络计划如下图所示(时间:天),则该网络计划的计算工期是( )天。
2023-11-02 22:05:27
施工管理
某双代号网络计划如下图所示(时间:天),则该网络计划的计算工期是( )天。
A.11
B.12
C.15
D.18
正确答案是C
上一篇:
招标人应当依据相关工程的工期定额合理计算工期,压缩的工期天数不得超过定额工期的( ),超过者,应在招标文件中明示增加赶工费用。
下一篇:
某施工企业承揽一住宅楼项目施工,在实施的过程中,对项目的进度目标进行动态跟踪和控制,收集施工进度实际值之后应做的工作是( )。