首页
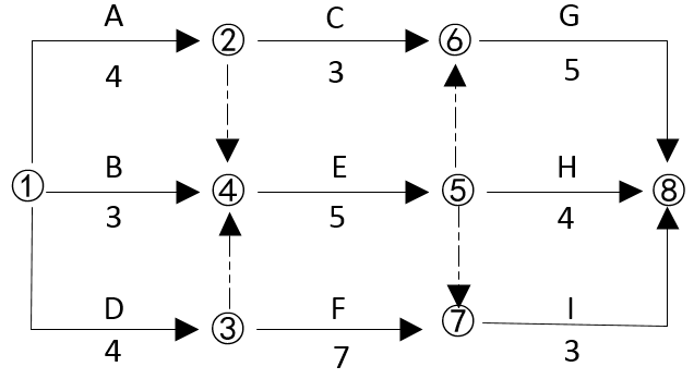
某建设工程网络计划如下图(时间单位:天),工作C的自由时差是( )天。
2023-11-02 22:04:58
施工管理
某建设工程网络计划如下图(时间单位:天),工作C的自由时差是( )天。
A.2
C.1
D.3
正确答案是A
上一篇:
关于施工企业质量管理体系文件构成的说法,正确的是( )。
下一篇:
根据建筑工程质量终身责任制要求,施工单位项目经理对建设工程质量承担责任的时间期限是( )。