• 首页

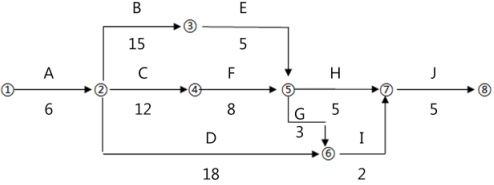
某双代号如下图(时间单位:天),某关键线路有( )条。

  • 2023-11-02 22:04:56
  • 施工管理

某双代号如下图(时间单位:天),某关键线路有( )条。

A.1

B.4

C.2

D.3

正确答案是B

上一篇:建设工程项目总进度目标论证的主要工作包括:①进行进度计划系统的结构分析;②进行项目结构分析;③确定项目的工作编码;④协调各层进度
下一篇:根据《建设工程施工专业分包合同(示范文本)》(GF-2003-0213),关于分包人与项目相关方关系的说法,正确的是( )。

最新文章

  • 小张与小李是一对夫妻,二人来自不同的外省县城,通过卓绝努力考大学进而留在省城工作。结婚后,双方类似的成长经历使他们达成共识:一定
  • 19世纪,向中国大肆走私鸦片的主要国家是()
  • 请结合具体事例,阐述中国传统工艺的创新方法。
  • 服务的流程是
  • 贯彻落实“安全第一,预防为主”方针的主要手段是
  • 项目可行性研究之后,要撰写项目建议书。
  • blood type
  • 中国共产党第一次明确提出反帝反封建民主革命纲领的会议是( )。
  • 素混凝土结构的混凝土强度等级不应低于
  • 昼から天気が_____なりました。

推荐文章

友情链接