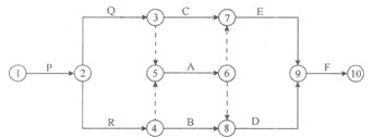
某工程施工进度计划如下图所示,下列说法中,正确的有( )。
A.R的紧后工作有A,B
B.E的紧前工作只有C
C.D的紧后工作只有F
D.P没有紧前工作
E.A,B的紧后工作都有D
正确答案是ACDE
某工程施工进度计划如下图所示,下列说法中,正确的有( )。
某工程施工进度计划如下图所示,下列说法中,正确的有( )。
A.R的紧后工作有A,B
B.E的紧前工作只有C
C.D的紧后工作只有F
D.P没有紧前工作
E.A,B的紧后工作都有D
正确答案是ACDE