首页
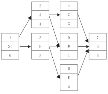
某单代号网络计划如下图(时间单位:天),计算工期是( )天。
2023-11-02 22:00:37
工程项目管理
某单代号网络计划如下图(时间单位:天),计算工期是( )天。
A.8
B.13
C.10
D.12
正确答案是B
上一篇:
关于FIDIC《施工合同条件》的说法,正确的是( )。
下一篇:
下列项目目标动态控制的纠偏措施中,属于技术措施的是( )。