首页
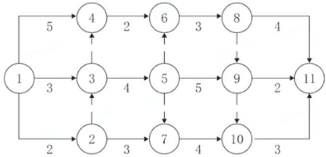
某双代号网络计划如下图(时间单位:天),其关键工作有( )。
2023-11-02 22:00:36
工程项目管理
某双代号网络计划如下图(时间单位:天),其关键工作有( )。
A.工作3-5
B.工作1-4
C.工作5-9
D.工作7-10
E.工作8-11
正确答案是AC
上一篇:
下列项目进度控制的措施中,与工程设计技术有关的措施有( )。
下一篇:
下列工程质量事故发生的原因中,属于技术原因的有( )。